网站正在调试!
星期
邮箱登录
OA办公
设为首页
|
收藏本站
首 页
单位概况
单位简介
现任领导
内设机构
资讯中心
院内动态
通知公告
规章制度
林业动态
专题活动
信息公开
科学研究
科研动态
科研成果
学术交流
创新平台
林木种质资源基因库
江苏省林木花卉良种繁育工程技术
林业有害生物天敌繁育场
生态定位站
沿海造林试验站
柳树工程技术研究中心
人才队伍
专家介绍
团队介绍
柳园宾馆
柳园宾馆介绍
餐饮
住宿
会议
休闲
党建工作
主题教育
资料下载
项目申报材料
成果鉴定材料
项目资金管理办法
项目检查验收材料
品种认(审)定材料
其他
联系我们
意见箱
意见箱
X
首页
>
通知公告
院内动态
通知公告
规章制度
林业动态
专题活动
信息公开
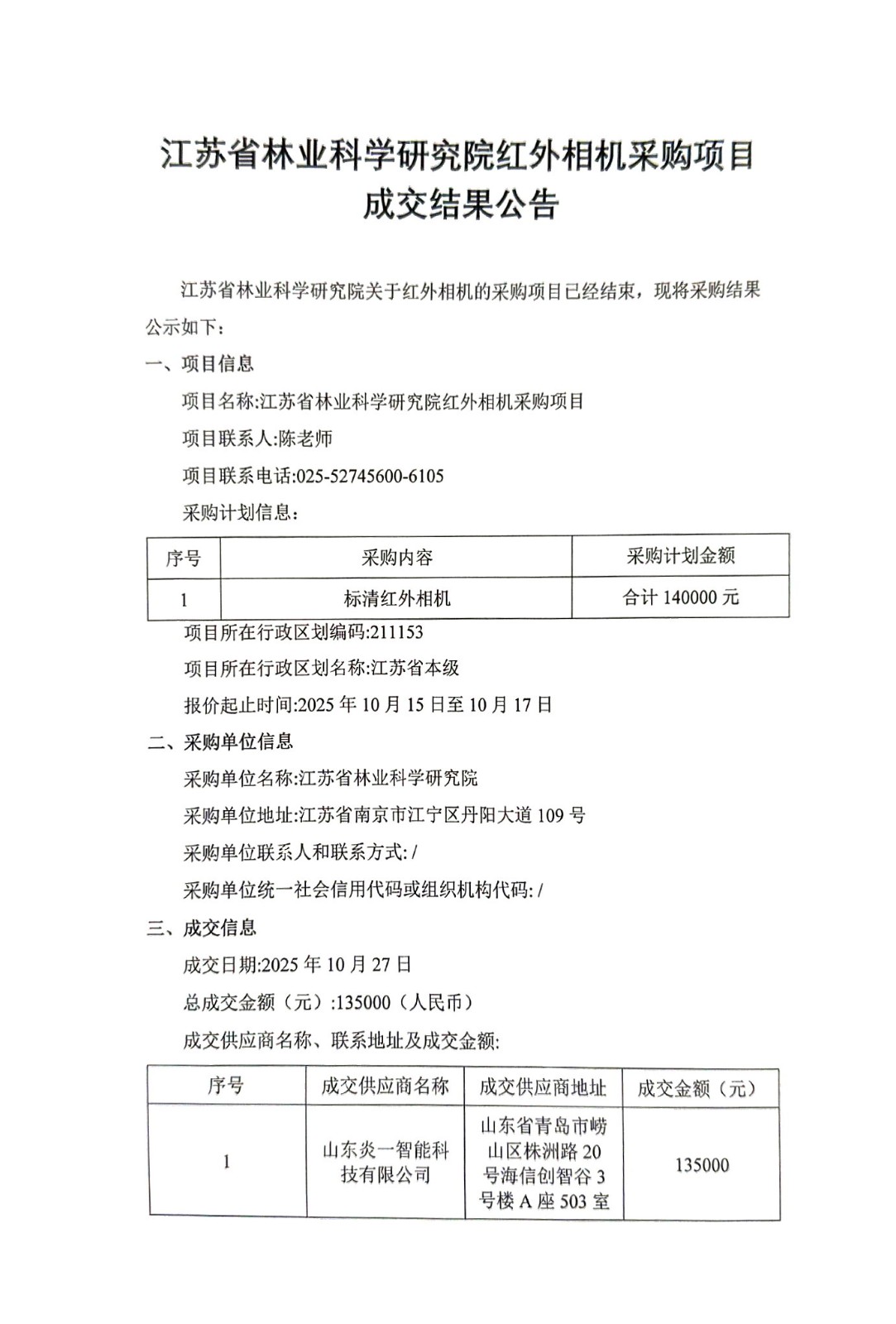
红外相机采购项目成交结果公告
发布时间:2025-10-27 来源: 阅读:
378
次
上一页:
苏州野生动物优先保护区域识别与分布项目成交结果公告
下一页:
江苏省林业科学研究院科普宣传帆布拎袋制作项目公开招标公告