意见箱
2025-10-15
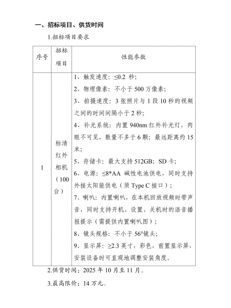
为更好地实施“南京、宜兴等地的野猪种群监测”项目,做好野外红外相机的布设和更新维护工作,我院需采购一批红外相机等设备,为降低采购成本,提高采购质量,参照《中华人民共和国政府采购法》《中华人民共和国政府采购法实施条例》等有关法律法规的规定本着....
2025-10-15
为更好地实施“苏州市陆生野生动物及其栖息地保护规划”,现需完成规划文本中“苏州野生动物优先保护区域识别与分布”等部分内容的分析及编制等相关工作,为降低成本,提高服务质量,参照《中华人民共和国政府采购法》《中华人民共和国政府采购法实施条例》等....
2025-10-15
江苏盐城东台市条子泥湿地,远远望去,水天一色。下午时分,随着海水涨潮,成千上万的水鸟形成鸟阵“呼啦啦”从滩涂上飞回,聚集在“720高潮位候鸟栖息地”休憩,场面蔚为壮观。条子泥湿地位于东台市沿海,是东亚—澳大利西亚候鸟迁飞通道的关键枢纽。每年....
2025-10-13
为更好地实施“林木白蚁综合治理技术集成与示范”项目,我院需采购一批白蚁防治药剂,为降低采购成本,提高采购质量,参照《中华人民共和国政府采购法》《中华人民共和国政府采购法实施条例》等有关法律法规的规定本着公开、公平、公正的原则。我院拟对白蚁防....
2025-10-09
....
2025-09-26